凯发电子“PG电子直播”

两队互射自家球门!足协宣布调查


AI智能文摘
中国足协通报2026年中青赛北京赛区U10组发生严重虚假比赛,东城体校16橙队与踢球者兰队消极比赛,两队及教练员被通报批评并禁赛一年,上报足协纪律与道德委员会建议列入黑名单。

中国足协今日发布《关于2026年第五届中国青少年足球联赛北京赛区男子U10组比赛发生严重虚假比赛情况的通报》,将深入调查中青赛北京赛区U10组严重虚假比赛。两队互射自家球门!足协宣布调查

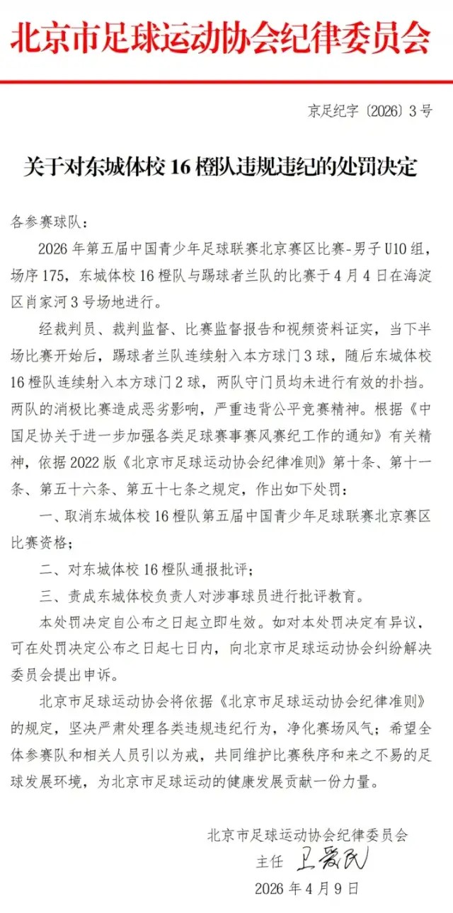
2026年第五届中青赛北京赛区男子U10组比赛,东城体校16橙队与踢球者兰队的比赛于44日在海淀区肖家河3号场地进行。

 

经裁判员、裁判监督、比赛监督报告和视频资料证实,当下半场比赛开始后,踢球者兰队连续射入本方球门3球,随后东城体校16橙队连续射入本方球门2球,两队守门员均未进行有效扑挡。两队的消极比赛造成恶劣影响,严重违背公平竞赛精神。

两队互射自家球门!足协宣布调查

两支球队均被北京足协批评通报,东城体校16橙队主教练崔宇、领队于洋,踢球者兰队主教练姜凯、领队王征,也被通报批评,并禁止参加北京市足球活动一年。北京足协同时上报足协纪律与道德委员会,建议将以上主教练和领队列入黑名单,向社会公布。

赌狗吧 - 老哥交流社区

最新回复 (0)
返回
各大引擎搜索·赌狗吧 - 天生赢家 一触即发
pa直营平台 澳门新葡京 吉祥坊体育 尊龙凯时 微博体育 可乐视频 雪人视频 迪拜皇宫